私募网

 找回密码
 立即注册
搜索
热搜: 活动 交友 discuz

大家帮我看看这是不是一种新的骗局!

[复制链接]
发表于 2025-4-13 08:18:17 | 显示全部楼层 |阅读模式
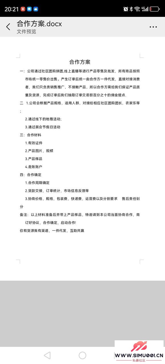
起因是这样的,我是个养殖户以养殖散养黑山羊为主,平时没事就在抖音发些放羊的视频,前几天有个浙江的女的称是做线下土特产  土货  私域链的,想跟我合作让我给她供货代发!她抽百分之十的佣金,但是必须要去台州跟她的公司签合同,给出的价格其实也不算高得很离谱,比我这边本地的市场价高百分之二十左右!3 v$ K) ?6 J* b# }" H; j  Y* ]

( y. }5 M1 o; p4 t 大家帮我看看这是不是一种新的骗局!-1.jpg
http://www.simu001.cn/x313111x1x1.html
最好的私募社区 | 第一私募论坛 | http://www.simu001.cn

精彩推荐

回复

使用道具 举报

发表于 2025-4-13 08:18:38 | 显示全部楼层
按照她的说法就是她那边拼单好一只羊以后,先打钱给我我再杀羊  分割   抽真空速冻!三天之内寄出去把单号发给她这样订单就完成了!每次都是现金结账不拖欠,我有提出来过跟她尝试合作一段时间以后再去签合同,但是她以这样对她的客户不负责任来推脱,不签合同的话怕有质量问题流失客户!
回复 支持 反对

使用道具 举报

发表于 2025-4-13 08:18:50 | 显示全部楼层
这得你去了才知道是不是骗子
回复 支持 反对

使用道具 举报

发表于 2025-4-13 08:18:55 | 显示全部楼层
我这边是边境小城,如果去到浙江的话来回机票,还有带样品(其实就是杀头羊过去)期间的花销就差不多要五千块钱左右,就怕过去以后签的合同里面我看不懂一些隐形霸王条款,到时候两手空空还要背上巨额外债!
回复 支持 反对

使用道具 举报

发表于 2025-4-13 08:19:41 | 显示全部楼层
还有就是我让她把合同发给我看下,她说合同要当面拟定,因为每个供应商的价格以及所要求的条件都不一样。
回复 支持 反对

使用道具 举报

发表于 2025-4-13 08:20:30 | 显示全部楼层
天上不会掉馅饼
回复 支持 反对

使用道具 举报

发表于 2025-4-13 08:20:39 | 显示全部楼层
你和她或者她和你合作的目的都是赚钱,赚不到钱睡都不会做,你可以试探吓她,她让你证明她赚的比较多,反之就是骗子…
回复 支持 反对

使用道具 举报

发表于 2025-4-13 08:20:51 | 显示全部楼层
高于市场价基本不靠谱,他们还要吃好几成
回复 支持 反对

使用道具 举报

发表于 2025-4-13 08:21:46 | 显示全部楼层
用现金交易就知道
$ ?' q' J/ s6 z/ \8 S# b3 B 大家帮我看看这是不是一种新的骗局!-1.png 有炸~她销售~你管卖~尤其是食品类的,罚款罚到你怀疑人生
回复 支持 反对

使用道具 举报

发表于 2025-4-13 08:22:17 | 显示全部楼层
第一,这件事情应该是他们上门吧?难道不考察一下?空手套白狼?第二,因为发的图片太小,我用手机看不清合同。不好说。
  Q  M9 L2 w1 q3 a$ s7 x3 e0 T* R正常的合同应该是同甘共苦,风险共担。
回复 支持 反对

使用道具 举报

您需要登录后才可以回帖 登录 | 立即注册

本版积分规则

QQ|手机版|Archiver| ( 桂ICP备12001440号-3 )|网站地图

GMT+8, 2026-3-21 09:31 , Processed in 2.978147 second(s), 34 queries .

Powered by www.simu001.cn X3.4

Copyright © 2001-2021, Tencent Cloud.

快速回复 返回顶部 返回列表