私募网

 找回密码
 立即注册
搜索
热搜: 活动 交友 discuz

注意!注意!多个期货品种调整!

[复制链接]
发表于 2026-1-28 08:57:41 | 显示全部楼层 |阅读模式
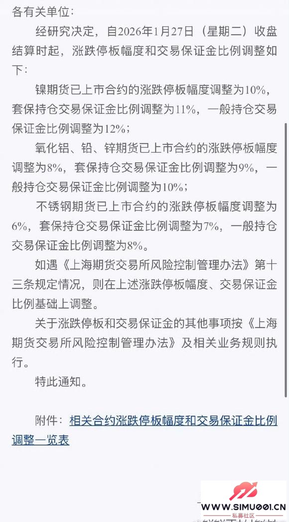
明天结算时起:一、镍期货已上市合约的涨跌停板幅度调整为10%,一般持仓交易保证金比例调整为12%(上调2%);, C! W+ Z& N# _# n4 C) S$ }  f5 q
二、氧化铝、铅、锌期货已上市合约的涨跌停板幅度调整为8%,一般持仓交易保证金比例调整为10%(上调1%);
8 t3 S5 `# a" W: a三、不锈钢期货已上市合约的涨跌停板幅度调整为6%,一般持仓交易保证金比例调整为8%(上调1%)!
' C& K/ x* `' M5 p3 ?3 R: l0 b- l# E; b8 S% J( h7 c8 Z
7 z) H# K) M: n$ w) g

% t. o2 e  F3 y: I
http://www.simu001.cn/x330871x1x1.html
最好的私募社区 | 第一私募论坛 | http://www.simu001.cn

精彩推荐

回复

使用道具 举报

发表于 2026-1-28 08:57:55 | 显示全部楼层
注意6 K( S8 s# f$ L; x  H( c

8 U" V1 F7 ]# T  U/ p1 _ 注意!注意!多个期货品种调整!-1.jpg
回复 支持 反对

使用道具 举报

发表于 2026-1-28 08:58:50 | 显示全部楼层
期开+0.01
回复 支持 反对

使用道具 举报

发表于 2026-1-28 08:59:35 | 显示全部楼层
哪个期货公司
回复 支持 反对

使用道具 举报

发表于 2026-1-28 09:00:07 | 显示全部楼层
明天小跌1个点
回复 支持 反对

使用道具 举报

您需要登录后才可以回帖 登录 | 立即注册

本版积分规则

QQ|手机版|Archiver| ( 桂ICP备12001440号-3 )|网站地图

GMT+8, 2026-4-28 22:45 , Processed in 0.998186 second(s), 34 queries .

Powered by www.simu001.cn X3.4

Copyright © 2001-2021, Tencent Cloud.

快速回复 返回顶部 返回列表