私募

 找回密码
 立即注册
搜索
热搜: 活动 交友 discuz

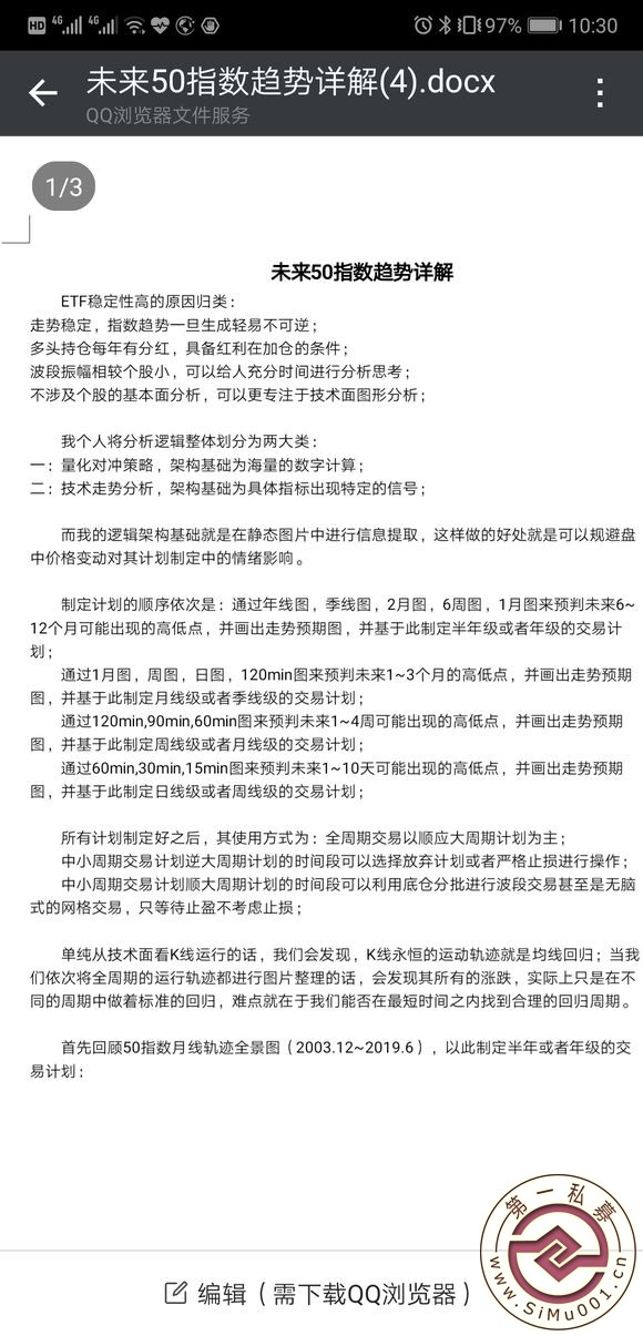
未来50指数预判,上证指数一年后将达到下一波牛市的起涨点,1

[复制链接]
发表于 2019-7-4 09:21:40 | 显示全部楼层 |阅读模式
未来50指数预判,上证指数一年后将达到下一波牛市的起涨点,1700点" q+ L. }% t6 @+ ]: w% S
未来50指数预判,上证指数一年后将达到下一波牛市的起涨点,1-1.jpg , k. f; h: a0 {$ N) y* d, ~4 U
2 ~" H" s; i+ `/ P7 Y6 P3 j
未来50指数预判,上证指数一年后将达到下一波牛市的起涨点,1-2.jpg / V% Z+ o) b3 K; Y. C8 x/ y2 Z5 S" G) L
  E% }5 S" i9 b# k
未来50指数预判,上证指数一年后将达到下一波牛市的起涨点,1-3.jpg
http://www.simu001.cn/x167206x1x1.html
最好的私募社区 | 第一私募论坛 | http://www.simu001.cn

精彩推荐

回复

使用道具 举报

发表于 2019-7-4 09:22:00 | 显示全部楼层
老哥稳1700。。。
回复 支持 反对

使用道具 举报

发表于 2019-7-4 09:22:50 | 显示全部楼层
月线系统指标在支撑着往上走2 `# T6 Y( ~. i, Q& h2 h
未来50指数预判,上证指数一年后将达到下一波牛市的起涨点,1-1.jpg
回复 支持 反对

使用道具 举报

发表于 2019-7-4 09:22:56 | 显示全部楼层
2245
回复 支持 反对

使用道具 举报

发表于 2019-7-4 09:23:37 | 显示全部楼层
下周惊天大阳线
回复 支持 反对

使用道具 举报

发表于 2019-7-4 09:24:16 | 显示全部楼层
没那么悲观吧,极限2000点顶天了
回复 支持 反对

使用道具 举报

发表于 2019-7-4 09:24:44 | 显示全部楼层
好像50的盈利能力很强,不会跌很厉害的。大资金就喜欢这种
回复 支持 反对

使用道具 举报

发表于 2019-7-4 09:25:35 | 显示全部楼层
噢耶 未来50指数预判,上证指数一年后将达到下一波牛市的起涨点,1-1.png 未来50指数预判,上证指数一年后将达到下一波牛市的起涨点,1-2.png
回复 支持 反对

使用道具 举报

发表于 2019-7-4 09:26:01 | 显示全部楼层
1700不可能,我觉得会回到2600
回复 支持 反对

使用道具 举报

您需要登录后才可以回帖 登录 | 立即注册

本版积分规则

QQ|手机版|Archiver| ( 桂ICP备12001440号-3 )|网站地图

GMT+8, 2026-2-9 08:17 , Processed in 1.164689 second(s), 35 queries .

Powered by www.simu001.cn X3.4

Copyright © 2001-2021, Tencent Cloud.

快速回复 返回顶部 返回列表