私募网

 找回密码
 立即注册
搜索
热搜: 活动 交友 discuz

给萌新的防诈骗小提醒

[复制链接]
发表于 2024-5-30 08:20:11 | 显示全部楼层 |阅读模式
欢迎来到骗子重灾区双梦(因为人多……骗子广撒网总能捞到几个懵懂的……)
http://www.simu001.cn/x290469x1x1.html
最好的私募社区 | 第一私募论坛 | http://www.simu001.cn

精彩推荐

回复

使用道具 举报

发表于 2024-5-30 08:20:41 | 显示全部楼层
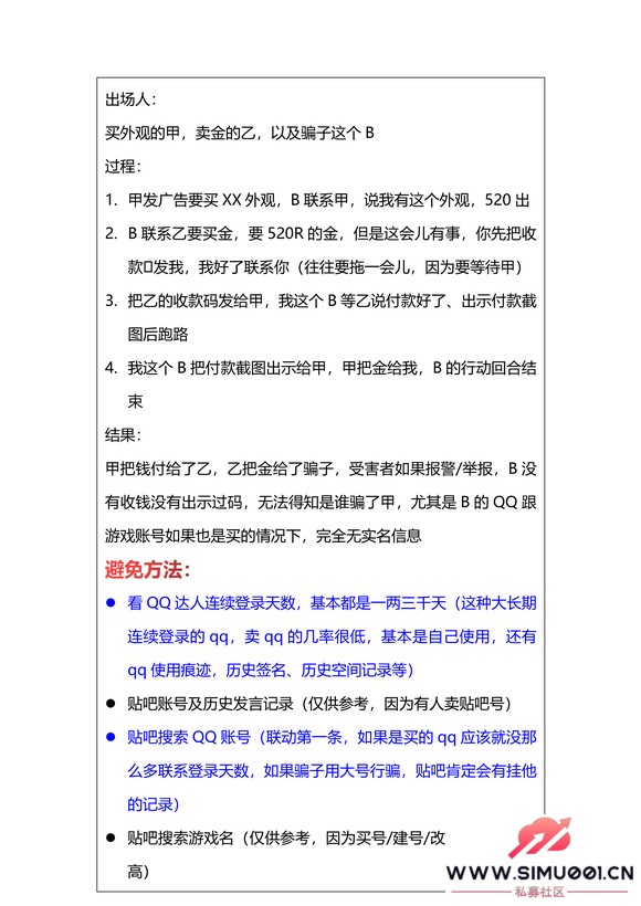
两头骗——如图所示
, J" U5 Y) q; O! _+ R2 M9 N; Y  Y+ z( G
回复 支持 反对

使用道具 举报

发表于 2024-5-30 08:21:07 | 显示全部楼层
比较好的应对方法感觉是付款的时候可以备注下自己id?或者其他小伙伴有没有更好的建议一起讨论讨论
回复 支持 反对

使用道具 举报

发表于 2024-5-30 08:22:02 | 显示全部楼层
好帖
回复 支持 反对

使用道具 举报

发表于 2024-5-30 08:22:41 | 显示全部楼层
除此之外游戏内直接交易的要警惕金钱输入的单位,小心20z对方输入20J
2 r! w6 c$ C& ^% p- y! Q 给萌新的防诈骗小提醒-1.png
回复 支持 反对

使用道具 举报

发表于 2024-5-30 08:23:05 | 显示全部楼层
甲乙两个人交易,甲锁定了,如果没有变更交易金额/物品,锁定框是不会取消的,
' Y9 L  e, }9 N: g& l/ R: a- b* `2 b任意一个人更改物品(不管是甲还是乙),锁定框都会取消,需要重新锁定。
/ y2 l7 i4 D" M, s' Y" W0 y* O/ f
4 u# l3 L5 {7 B5 X/ T 给萌新的防诈骗小提醒-1.png 所以在发现交易框有变动时需要再三小心。
, z" D1 }; x& d, x( Q1 k! y$ r4 \& e0 [. p4 _  |  i
给萌新的防诈骗小提醒-2.png
1 [3 _! e7 `* t  e1 ~2 T4 M& ~ 给萌新的防诈骗小提醒-3.png 确认金额单位,忙中容易出错,拒绝催促你交易的人!宁错过不放过
回复 支持 反对

使用道具 举报

发表于 2024-5-30 08:24:04 | 显示全部楼层
我的建议是买任何都直接去万宝楼$ O, X1 I3 B/ B) S
给萌新的防诈骗小提醒-1.png
回复 支持 反对

使用道具 举报

发表于 2024-5-30 08:25:00 | 显示全部楼层
不要太相信大号,代青解锁一个有交易权限的大号不算难事,
1 c& f2 @1 N! I8 K0 I2 N不要太相信代青,但是代青这个怎么规避俺也没有什么很好的头绪
回复 支持 反对

使用道具 举报

发表于 2024-5-30 08:25:43 | 显示全部楼层
收款时注意看清是收款还是付款,
5 I. D, h) {, \5 O9 W 给萌新的防诈骗小提醒-1.png 要是外观给出去了,还倒贴了钱出去,那就真的太痛了
' P% X5 n4 |, z8 Q, e
+ i6 u5 @' X  c8 f6 Z( d$ ~ 给萌新的防诈骗小提醒-2.jpg
回复 支持 反对

使用道具 举报

发表于 2024-5-30 08:26:20 | 显示全部楼层
官方交易平台:万宝楼
# }: `) j' h  |没有点一定骗术抵抗技能的话建议还是万宝楼稳妥一些,比起遇到骗子的损失,花一点差价买个心安还是可以的
回复 支持 反对

使用道具 举报

您需要登录后才可以回帖 登录 | 立即注册

本版积分规则

QQ|手机版|Archiver| ( 桂ICP备12001440号-3 )|网站地图

GMT+8, 2026-4-29 06:48 , Processed in 3.665804 second(s), 34 queries .

Powered by www.simu001.cn X3.4

Copyright © 2001-2021, Tencent Cloud.

快速回复 返回顶部 返回列表