本文是中日韩三国财阀的概况一览,供博瑞网友参考学习。
. M/ C# r6 v; a- F+ i- Z: @ d" ?" r' J
2 v1 a. O+ V% L1 s“财阀”在战后统称为Group(团体),是以银行和传统工业企业为核心的疏松聚团体,由于汗青渊源而有相互持股。! S/ `; H" `7 e" J5 p% O9 k" T
5 r6 `$ Y- O/ Y( c$ x2 W
1 {7 S& v d9 X- C. P G
日本财团
% { ^1 w6 D/ z' ^ j6 S7 y$ c5 W- s' o6 W; V4 l4 u( m2 x% ]
: D, i. D: E( `: ~6 k }( V
Group对于当本日本企业的意义在于) A% L; o. ^" l* t2 R, _" ^
2 n F/ ^/ t$ _
1、业务整合。Group内部企业相互竞争的情况被最洪流平地克制,相互也有研发相助和业务往来。
! g. E2 Y; ^0 Q+ A6 o6 q# ]8 T' S- v. {
2、济急。一旦Group内部有企业陷入逆境,相干企业可以注资资助其渡过难关,团体内银行可以例外给予债务延期大概和谐融资,世纪初的三菱汽车就是一例。固然这不是团体的任务,但是出于某种道德束缚和名声观念,日本团体内部都不乐意看到团体企业停业的情况发生。
) J# e! s# }2 m7 x' U3 ~2 G b
3、协同效应和分散投资风险。同财团的综合商社每每会参股日本企业在外洋的投资项目(如伊藤忠参股尤妮佳中国30%),综合商社也在外洋投资资源权益供应同团体下的钢厂。2 w6 @( B: f1 N5 {/ r1 F
3 E3 y4 l# l2 n2 `/ [. g由于银行归并的关系,六大/七大团体的紧张金融机构发生了厘革,下图从左至右是日本三大金融团体(MUFG、Mizuho FG和SMFG)的投资股票情况,大部分都是团体内部成员。可以看出大多数企业中其团体银行的持股比例仅略高于1%。: _/ ?6 F. t# L% V

/ b, O( s' Q9 T# \4 Y4 t8 F1 Z7 x( O2 k7 E
MUFG:三菱团体、三和团体(みどり会)
8 D. p6 z! c% A' y0 `Mizuho FG: 第一劝银团体、兴银团体、芙蓉团体(原富士银行系)& m! b* V( w4 ]3 ^4 Q/ y6 o
SMFG: 三井团体、住友团体/ [; ^6 `" u% \4 I7 ]* x6 E
3 R% x, r/ ?' P) I. m' ]
6 {) F" L+ `) |8 g z2 [2 h) T. r
三井团体:
+ B( W) P' D; E& P& ~7 q
# J5 N' K7 J- M/ r- ]" e4 w: @继续于战前日本最大的财阀,战后核心银行三井银行因个人业务发展迟缓而日渐式微,团体内重工业企业较其他财团规模小,后期依赖从前关系精良的精良企业才渐渐规复元气,本世纪其金融企业与住友团体的企业归并。- @8 N9 V5 V7 W3 D, S
8 L4 v* ^" S7 W. v, }
这里提一下丰田的情况,1950年丰田汽车濒临停业,在丰田喜一郎的奔走下,旧三井银行和爱知本地的东海银行都给予了丰田告急融资,但另一家紧张银行住友银行却断然拒绝了丰田的告急融资哀求,使得丰田不得不筹集资金还贷,此番会商让喜一郎心力交瘁,终在1952年忽然逝世,自此以后丰田汽车就与住友银行再无往来。不外由于新世纪三井和住友系银行归并,丰田开始了和新三井住友的融资关系,不外也只限于与原三井系的业务窗口打交道。
* W, E& }, b% z2 |2 |- w4 Z0 p5 i8 |
在丰田陷入危急时,旧三菱银行对丰田提出的再建方案的态度非常悲观,使得丰田与三菱银行厥后也没有业务关系,直到新世纪三菱银行与东海等银行归并以后。
* j" `5 f+ l, ]& y' {. r$ L4 Q, ^; S8 C$ v! i* v. F
三菱团体:
" J- D6 M y% R' B* Z汗青追溯到19世纪岩崎弥太郎创建的海运公司,以海运和商社发家。三菱团体的企业多以“三菱”冠名,究竟上的接洽也比其他银行密切,范例的案例比如三菱重工对三菱汽车的救济。0 D% }5 b: w) p% T8 R
, g% Y9 Z' r8 Y* r3 a旧三菱银行官僚主义作风盛行,在经济发展期备受品评,但90年代泡沫破裂时因此受波及较小(融资相对审慎)。- z! v6 {( n2 p1 t5 L: [& r
: Z1 O6 w3 _+ \
三和团体(みどり会):, z6 d1 Z( b* ~- P- T! Q
是旧三和银行(后并入UFJ银行,再并入三菱UFJ金融团体)融资的企业群。
1 M: `. s3 U2 [1 \2 W: Y- p三和银行的总部在大阪,策划上积极进取,受泡沫破裂的影响不小。
3 `2 b3 F; X* k$ q! ~* A( }9 x
% j5 A4 m# O+ E+ D, A p住友团体:5 |2 R5 f8 n- S, x
源头追溯到别子铜矿,金融企业与三井团体归并。住友是现在唯一以大阪为根据地的团体,成员很多都以大阪为总部。
$ V9 }9 H/ r8 b2 I7 V+ M- V: J8 o# a( ^- _6 s- _1 Z3 C
, K& T m" W" }/ y7 D& w1 R# G
住友银行的策划服从相当高,融资比力慎重。
& D$ j+ o* k* F% T+ N/ z0 n
$ Q) `' k9 ]! ?/ l$ `: B9 a( N/ s( B* _$ |& ?! {1 E& t
里索纳团体(大轮会)
1 V/ |# W9 e( u, }" Z$ H; U旧大和银行发起的团体,规模比力小。* y" `+ J V! u7 E
8 Q1 ]8 i1 x6 E" l7 g) |
大和银行是野村团体的核心银行,其继续野村氏独立策划的精神,曾在美国拥有广泛的网点,美国业务曾占据其利润的三成,但在1995年其纽约支行因个人违规国债生意业务(井口俊英)遭受巨额亏损,受到美联储的处罚并退出了美国市场。( y4 e4 m( T* g0 S7 x0 N# I) Q2 D$ E% ?
7 n% Z" g- K' p# y0 X N1 ]( w( H芙蓉团体(现可纳入瑞穗团体)
) { e9 [$ e0 ]/ t4 @9 H9 B1 k
! W+ R# ?' C) u( J& \旧富士银行的融资企业群。% s% v( p& ?8 c$ ]& ^" ], r
+ J6 h4 [4 `: p9 y/ t: {0 u7 C# m
4 c+ V7 r+ e1 v; m. Q
富士银行是战前的安田银行,泡沫年代融资郁勃导致不良债务积累,97年山一证券停业时无力支援,曾一度陷入逆境。
* B, w- H% N2 H& u
/ ~: T h& E3 U. g" O- W第一劝银团体(现可纳入瑞穗团体):
- E* @0 s. c. e4 k5 J旧第一劝业银行的融资企业群。
7 Y* b2 s4 x# P/ q9 w) G0 r- e- ~ f$ Q6 z4 y/ Y9 ^- k
: t; i) h% B, W B/ A( I' z
第一劝银的策划基盘妥当,泡沫年代的不良债权是紧张银行中较低的。- }5 r) f- E6 R4 T; m+ q% o& [
+ g f3 I1 F* ^% w$ B( h
兴银团体(现可纳入瑞穗团体):
% [% L, [) o+ N昔日本兴业银行(IBJ)的融资企业群,非常疏松。1 Y, z( x1 G3 l# C% `
( h3 H! F0 O* J- o
IBJ面向重工业的融资较多,在平凡大众中的着名度并不高。9 n6 [1 N( x! _1 w& S5 d
" Q& a( K8 I. E( M/ V; c2 w
须要表明的是三菱东京UFJ团体(MUFG),它持有肯定的丰田股票是由于从前爱知的地域银行——东海银行与丰田关系密切,厥后东海归并入UFJ,UFJ归并入MUFG。* y/ `8 a1 g- K4 o
4 o/ P( @% ~* w5 B4 R
除了银行等金融机构外,团体的老牌核心工业企业也持有肯定的团体内部企业股份,但是数目更少(多不到1%),比如三菱重工,除了三菱汽车外(权益法实用关联公司),其投资的股票清单如下。4 O/ Y0 V# \& u' ^2 ^9 h
6 x! Y# A3 T( _) s
三菱电机的持股状态。由于资格没有三菱重工老,其持股数目就更少一些。3 N2 ^( ? W* b2 a
7 E/ W7 w/ n9 ]% {
3 W5 R+ Q! o* M% w
日本“财团”没有韩国财团的内部关系精密的紧张缘故原由还是韩国财团的建立时间短,首创人尚未去世,兄弟企业之间的往来也较多。% p3 Q* [1 {5 ?6 I U! D
- w+ Q M8 y/ Z+ r7 T8 X4 ~
9 z4 e" L: y% ?5 P
韩国财团
6 T6 {: E5 ^* P4 O9 c! z( x2 }. u) `' y% v' C6 c4 Z! F$ x
2 a) A$ k+ s/ p Y4 Z3 L
0 [% T( ?. x2 m1 @- r; ~而韩国的情况则差别,由于发展比日本晚得多,韩国财团首创时间短,内部现在仍旧关系精密,乃职苄些财团的首创人尚未去世,不外由于遗产分配等缘故原由,其布局也会在未来变得疏松。规模上显着比日本团体小。
" ^3 N Z+ T/ f2 D h
4 O8 H/ ], ~; q8 J* ]; W三星团体: c! i# k8 O- t. J! W& L
团体非常依赖三星电子,其是团体内部不少成员的紧张客户。
0 f9 A" k/ `( O2 N, f9 C
. P8 f" U: y. ]7 ^% l [7 \: i/ @( B* S7 i+ K- f) m9 Z
SK(鲜京)团体
1 x s- U; O- B9 r以化学、半导体和电信为核心:
. L5 B8 i( i, C4 i S
; y: n0 M. m/ u5 l8 r当代汽车团体
" a( }+ y& g; E: J8 Y* r' Y核心三家企业:当代、起亚和当代MOBIS相互持股,关系极为杂乱,因此在估值上被消去不少。+ q: F( S" s0 F, M
注意:当代重工、当代百货店、当代电梯、当代证券分属其他团体而不是当代汽车团体,固然都冠名“当代”字样。
2 u/ o. y% U8 Q9 T; O: P
7 M; m4 F. ?* T! d2 R斗山团体$ i8 @% t3 _# e" F+ E
非常倚重机器业务的财团9 d) O9 r4 Y2 j, K1 I
) o( D" H1 ~4 A% H4 N! A9 N0 a
/ K; J' [2 p ]& Y3 ?! ]
团体(乐金)
! w2 b+ T9 F4 J9 V2 D3 X0 s& p* KLG电子和LG化学是核心。 u J+ U& [1 {0 T

- Q( K4 H4 X+ I7 O6 i; \5 C* C8 p% @; \, Z& g- e, z1 P
1 z1 S1 s$ X0 c/ C4 |2 U9 |
GS团体$ G1 o! A: X0 s1 H; v5 T- J
# H4 {$ Z; a8 m# J8 x( ?9 h% C: [
' W: @0 ]2 }( K6 L1 V( d/ s) i韩进团体
1 ?, H0 B5 q" F9 c* N+ c以运输业务为主。
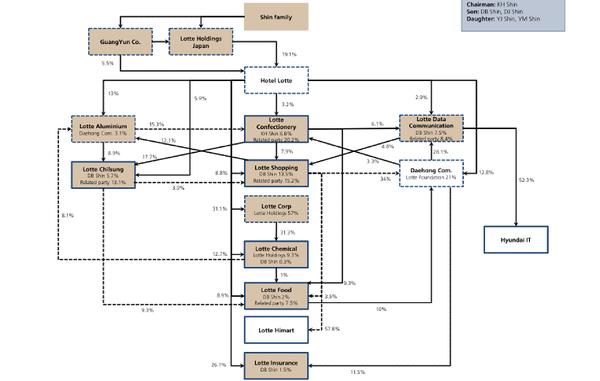
3 w2 q, x- n' E" P4 I F乐天(Lotte)团体(与日本的乐天商城无关)的情况特殊阐明下: d9 R9 ]2 N/ o% }. \9 y4 Z
首创人重光武雄在日本淘到金后转而投资韩国,其时韩国尚未发展起来,故其占据了先发上风,现在韩国乐天和日本乐天的规模差到达了近10倍,由于重光武雄年岁已高,后继人选竞争猛烈,乐天的运气备受瞩目,现在公道的推测是食品部分交由日本部,其他部分由韩国部管理。
7 k* u9 r# s6 D: O* d& c0 B( z$ N6 d- E; F8 z
首创人的两个儿子之间关系玄妙,在日本的宗子于上个月因意见不合被93岁高龄的社长开除,视为被“放逐”,日本业务大概会由首创人家属之外的人继续。
, W9 l! C7 q( H0 T7 b3 U
6 L4 W5 z5 h$ b. I5 L3 B5 i新天下团体
- h1 v# D- H+ _/ ` % R: s. M' c# O, |/ O; B$ |
0 F1 G& m1 q$ O' z, X% b% g1 Y2 T
$ ~" Q8 @) r+ {4 ]# _锦湖团体
. A* B% u0 B2 A, R. e' ~1 q
5 P3 a6 [2 z& f# E* y7 V" R3 y0 g- Y% G& m* e: n1 `: A' S
韩华团体' b% W4 K* {8 L p: W
5 S4 j( I+ `" G/ H, }5 x9 a" _
韩国其他的团体规模更小,如韩泰等,只有核心一两家企业,不多说。7 Y# w% f) G5 C% g- V& d |
, o' _; k+ [1 x9 |4 H
我们看三星团体各企业间的持股就可以看出,持股比例都比力大。) ?7 e# I% z5 ~% T
假如肯定要比力规模,我们看三星和三井Group
( E5 R+ |& c2 T3 M
" W, X/ B) a4 e1 C$ I2 z4 q三星团体全部大企业的市值总和约3200亿美元(上图单元为韩圆)
0 o) k7 J1 z0 `! [# T
8 S& R! I! s& p: V 0 D9 B' Z; D- ]) U$ ?9 n2 v# O
9 y& Z Y8 \2 D* ^: |) z7 Q
三井团体的情况我本身盘算了一下(由于丰田的关系,三井团体为日本最大); U2 c" o6 [9 g
9 O7 d; B0 W+ l2 _. X) Q+ a' {
合计为4226亿美元,显然高于三星团体。(市值制止5/26/2014,为便于盘算有舍入,未计入丰田团体的其他成员)# M5 w0 M ^" o7 d2 S; _
. [5 r. q4 W3 V! n: U \* t1 c
看得出来,固然日本团体的内部接洽好像没有韩国精密,但仅论规模,仍比韩国财团大。
3 ]0 x: Q Z3 M( H) O! @# {) a* e, j& O: n
(参考资料:JPMorgan、NIKKEI、ja.wikipedia.org、公开资料、大摩。)
9 h T2 R! j7 Q0 K$ \, m" ]5 n
4 E5 J7 o5 H. X. q附:三星团体相互持股的另一张图解,清晰一些。1 o% O* [9 V) M9 q' g" d5 H
- _8 ^% u, s% M
8 p- _5 K1 }8 F; o, g) s1 Z. V" a; A( z: E. J4 s% m/ r
中国四大财团:(以下资料泉源:克尔瑞咨询)
( B+ N( E W" n. \. @9 [
; ^. k3 ?, O' P
8 I1 t4 x b6 ~0 K' x( l邓小平切身提倡和答应,由前国家副主席赤色资源家荣氏家属荣毅仁创建的中信团体;9 q( c1 |) |5 x8 W* r; _ f' J0 e
2 Q3 [, E2 Q# V
; L* }6 {# ?. W- |国家驻港大型企业团体,香港四大中资企业之一的招商局团体;
! w0 o1 I3 N8 l" U- k3 h
$ |1 A) q, u0 s2 C2 s1 e' E" y. e
零售、啤酒、燃气策划规模天下第一的华润团体;
7 I$ f D6 \( Q4 g7 ~9 M9 {+ Y( | ]' f4 L5 L( C
2 D( b, L3 O* C
涉及国家安全和国民经济命根子的大型中央企业保利团体。$ g3 ]( E1 v* J" L$ G
: v8 d! I* W0 u2 ^# J J. l让我们一起来看看这四大财阀的宿世此生,权势究竟有多强盛,家底究竟有多丰厚?
8 b8 T l1 e2 V( | - b8 D2 i& n0 z9 P, W7 k$ Y0 A
9 V4 s) R; p# H4 n

& L0 M4 H6 a4 v1 T
5 w8 u$ L: F% J. g2 O6 I& t中信团体:创办于1979年10月4日。现在中国最大的企业团体,在进入行业中敏捷发展为行业翘楚,跨行业深度策划配景上风无与伦比。
. S* i5 S9 E. v* s# B' L3 z3 F L1 I0 O/ D& B
招商局团体:创建于1872年12月26日,1873年1月17日在上海正式开业,是中国民族工贸易的先驱,被誉为“中国民族企业百年历程缩影”。招商局是中央直担当理的国有紧张骨干企业,亦被列为香港四大中资企业之一。
0 }( }) X0 u7 Q# z/ E- r
1 ?5 E* c x* M7 k7 Y7 x华润团体:前身是1938年中共为抗日战争在香港创建的地下交通站。华润的多元化业务具有精良的市场竞争上风和产业底子,此中零售、啤酒、电力、地产、燃气、医药已成为行业领先职位。7 U7 p6 Y7 m" P7 b' n; V2 S
% u$ r, c7 T9 N3 f) |保利团体:建立于1993年2月,前身为保利科技有限公司。是集防务产物研发与贸易、房地产开发、文化艺术策划、矿产资源范畴投资开发为一体的,涉及国家安全和国民经济命根子的大型中央企业。 |